Getting Started

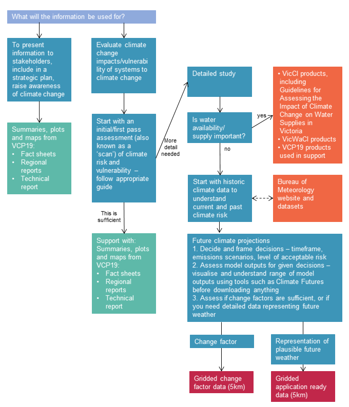
In these pages, we provide brief guidance about using climate projections information for the purpose of impact, adaptation and vulnerability (IAV) assessments, as part of the broader response to climate change. The decision tree shown below can help determine which data and information from VCP19 and elsewhere might be useful for a given application.

Not all applications will require access to detailed climate data sets. VCP19 has produced a detailed Technical Report, easy to read Regional Reports for each of the ten regions (see map, below) and a range of Fact Sheets. These are all available as PDF downloads from the VCP19 Publications page .

Image showing a decision-tree for use in deciding which climate data are most appropriate for a given application. Map of Victoria showing the regions used for developing the VCP19 projections. There are ten regions for the high resolution data and six for the GCM results.

VCP19 Regions (192.8 KB)

VCP19 Decision Tree (167.7 KB)

Next: Using climate projections in an impact assessment

Page updated: 8th October 2019